玉田职教中心
  • 学校首页
  • 学校概况
    • 学校简介
    • 机构设置
    • 校园文化
      • 文化释义
      • 环境育人
      • 行为育人
      • 扩展阅读
    • 学校荣誉
    • 学校宣传片
    • 校园风光
    • 全景看校园
  • 党的建设
    • 党支部介绍
    • 党组织机构
    • 党务公开
    • 党建动态
    • 党员风采
    • 党建阵地
      • 活动阵地
      • 制度阵地
      • 学习阵地
  • 三全育人
    • 德育动态
    • 班主任工作
    • 团委工作
    • 学生社团
    • 安全教育
    • 宿舍管理
    • 心理健康
    • 德育案例
  • 三教改革
    • 教学文件
    • 教学比赛
    • 教研教改
    • 师资培养
    • 课程思政
  • 产教融合
    • 制度文件
    • 职教集团
    • 企业概览
    • 校企合作
    • 实习实训
  • 专业建设
    • 专业介绍
    • 骨干特色专业
    • 专业动态
    • 1+X证书
    • 高考升学
  • 招生函授
    • 招生简章
    • 招生动态
  • 社会培训
    • 培训动态
    • 优秀学员风采
    • 成果展示
  • 岗位实习
    • 实习动态
    • 制度文件
    • 实习基地建设
    • 实习管理
    • 实习评价
  • 师生风采
    • 优秀教师
    • 优秀团员
    • 优秀毕业生
  • 质量提升
    • 质量报告
    • 提质培优
    • 120工程
  • 航天专栏
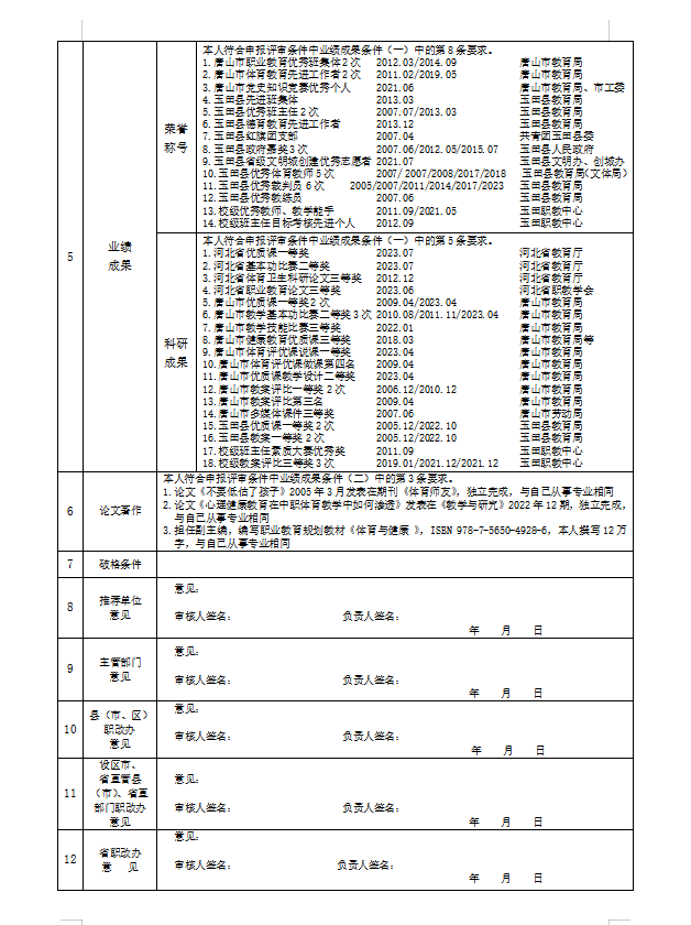
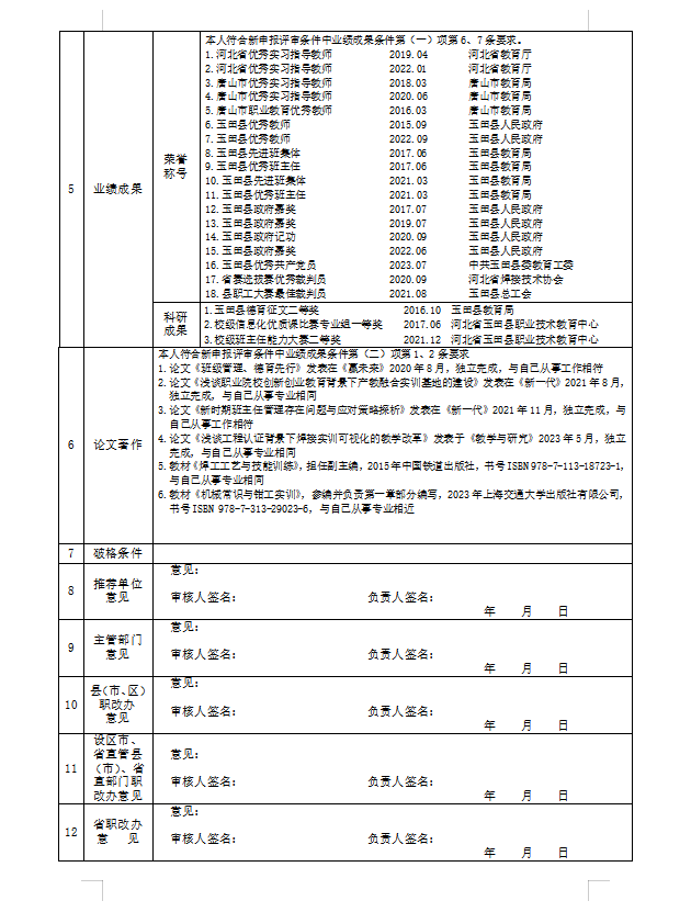
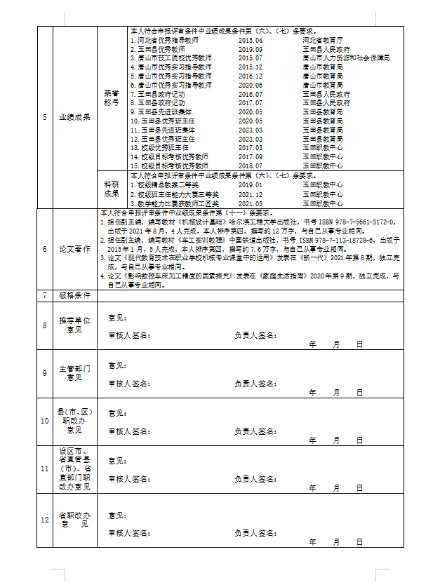
当前位置: 首页 >> 通知公告 >> 2023年申报评审高级讲师公示
网站LOGO
—
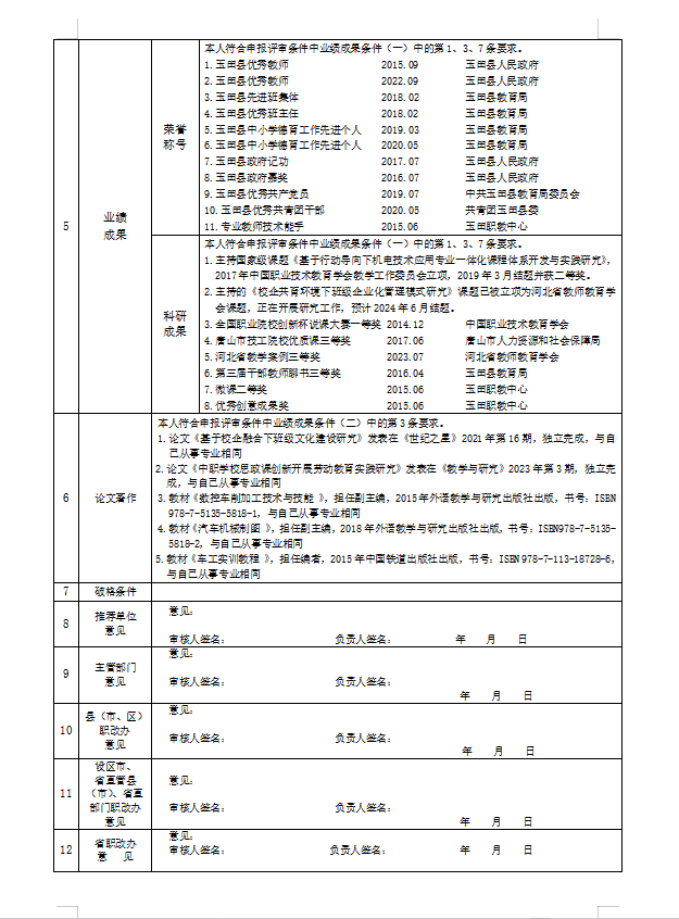
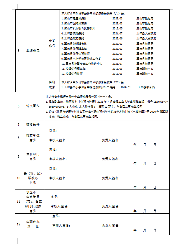
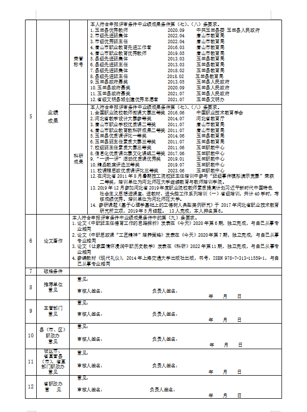
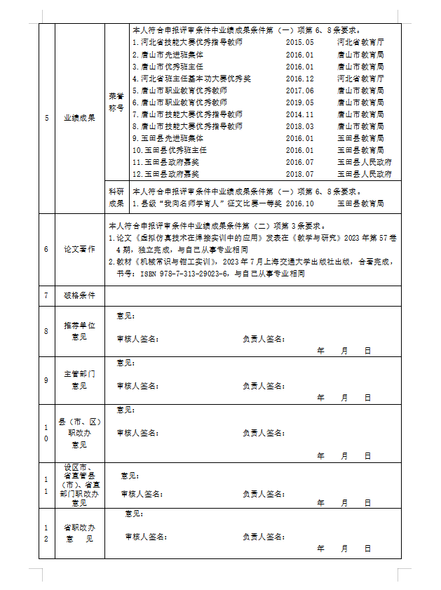
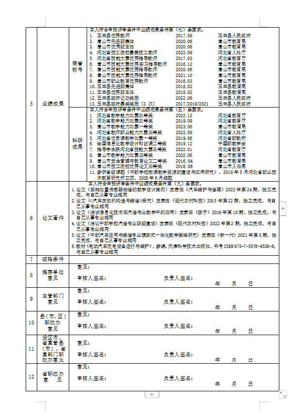
2023年申报评审高级讲师公示

2023年申报评审高级讲师公示

2023/09/01 通知公告 访问量


上一篇:2023年申报评审讲师公示

下一篇:2023年申报评审正高级讲师公示

河北省玉田县职业技术教育中心
校址:河北省玉田县西环北路305号     乘车路线:乘坐3路、5路、101路、102路、103路、105路、801路、802路公交车到职教中心站点下车 
邮箱:ytzjzx@163.com     电话:0315-6161840
备案号:
冀ICP备09012945号-1      冀公网安备 13022902000141号
技术支持:创元教育  本站支持IPv6
微信公众号
使用微信扫一扫
关注学校公众号
在线咨询
学校电话:0315-6161840
工作时间:9:00 - 17:00